滁州职业技术学院
211 |
985 |
双一流 |
综合
安徽省
高职(专科)
省重点
公办
修能致用,笃学致远
0550-3854668,3854669,3854670,3854671
https://www.chzc.edu.cn/
更多 >
图片
院校首页
历年分数
历年分数
历年分数
普通类
艺术类
体育类
招生计划
院校计划
投档规则(艺术)
投档规则(体育)
招生政策
招生简章
招生资讯
探校攻略
探校攻略
探校攻略
探校攻略
探校攻略
探校攻略
院校首页
> 招生简章
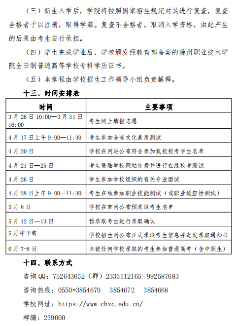
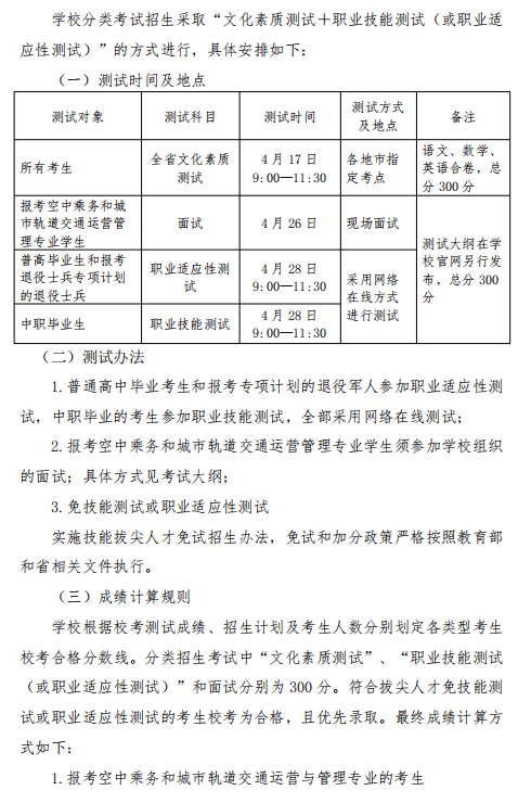
滁州职业技术学院2021年分类考试招生章程
2022-06-22 11:39:22 分享至:
招生简章
招生资讯
滁州职业技术学院2021年分类考试招生章程
2022-06-22 11:39:22